LOGO 首页 OA教程 ERP教程 模切知识交流 PMS教程 CRM教程 技术文档 其他文档  
 
点晴ERP是一款针对中小制造业的专业生产管理软件系统,系统成熟度和易用性得到了国内大量中小企业的青睐。
点晴PMS码头管理系统主要针对港口码头集装箱与散货日常运作、调度、堆场、车队、财务费用、相关报表等业务管理,结合码头的业务特点,围绕调度、堆场作业而开发的。集技术的先进性、管理的有效性于一体,是物流码头及其他港口类企业的高效ERP管理信息系统。
点晴WMS仓储管理系统提供了货物产品管理,销售管理,采购管理,仓储管理,仓库管理,保质期管理,货位管理,库位管理,生产管理,WMS管理系统,标签打印,条形码,二维码管理,批号管理软件。
点晴免费OA是一款软件和通用服务都免费,不限功能、不限时间、不限用户的免费OA协同办公管理系统。

点晴ERP企业管理信息系统 →『 经验分享&操作答疑 』 本版文数:2850  今日文数:2014

1备件spareparts在构成设备的要素中,不具有系统功能、不能独立运行、为尽快恢复失效设备功能而事先储备的零件或部件,统称为(备品)备件。注1:在设备维修工作中,为了缩短修理停歇时间而按照储备原则事先进行准备的零(部)件。备件种类可按下列划分:按零件类别分机械备件,电气备件,动力备件,起重运输备件等,便于分类储备。...
admin58872024/7/30 17:46:33
01设备维修的重要性设备维修,又称设备修理,是指通过一系列的做法使发生故障的设备恢复到正常运转的技术活动,包含各种计划内、外的故障及事故修理。设备维修基本内容包括设备的维护保养,检查和修理。维护保养的好坏对设备的使用寿命有很大的影响,设备检查可以及时的发现设备出现的问题并以最快的速度决绝掉,设备修理是是已经受损的设备恢...
admin56422024/7/30 17:45:32
设备健康管理的五大误区名词解释设备维护:属于正常保养之范畴,是有计划、有周期性的,是可控的。设备维修:主要是针对突发性的设备异常现象,没有计划可言,是不可控的。PHM:PredictiveHealthManagement(预测性健康管理)在智能制造的浪潮下,我国积极推动工业互联网建设,制造业也正在积极转型,自动化、数字...
admin55112024/7/30 17:44:35
设备为何老出故障?前言:随着国内制造企业实力的提升,很多工厂开始大举购买更好的设备进行生产。然而,有些工厂使用这些设备后的效能并不太理想,有的甚至在短期内设备就开始出现故障。一位设备操作技工如是抱怨,“我们工厂那些设备,天天坏,坏了就报修,维修真没少花钱,老板也不想想怎么维护保养!”正因为我们的生产现场管理对于设备的严...
admin56202024/7/30 17:42:44
WMS系统是一种集信息技术与先进管理思想于一体的现代仓储管理模式,不只是对于仓库作业结果的记录、核对和管理,其最大的功能是对仓库作业过程的指导和规范,增加仓库的效率、管理透明度、真实度、降低成本。一、WMS是做什么的?WMS(WarehouseManagementSystem),即仓库管理系统,用于管理和控制仓库运营。...
admin65182024/7/30 17:41:30
许永硕2024年07月25日09:11北京在文章排程很专业,跨界要注意中,有如下一段话:以我自己踏入APS这个坑而言,从2016年开始踏入,至2024年,已经有8个年份,才基本上搞清楚了以下几个问题:问题一,主计划、MRP、APS的范围、分工和重点。主计划是前期、MRP数量的平衡和优化、APS是产能的平衡和优化。问题二...
admin66382024/7/30 17:37:48
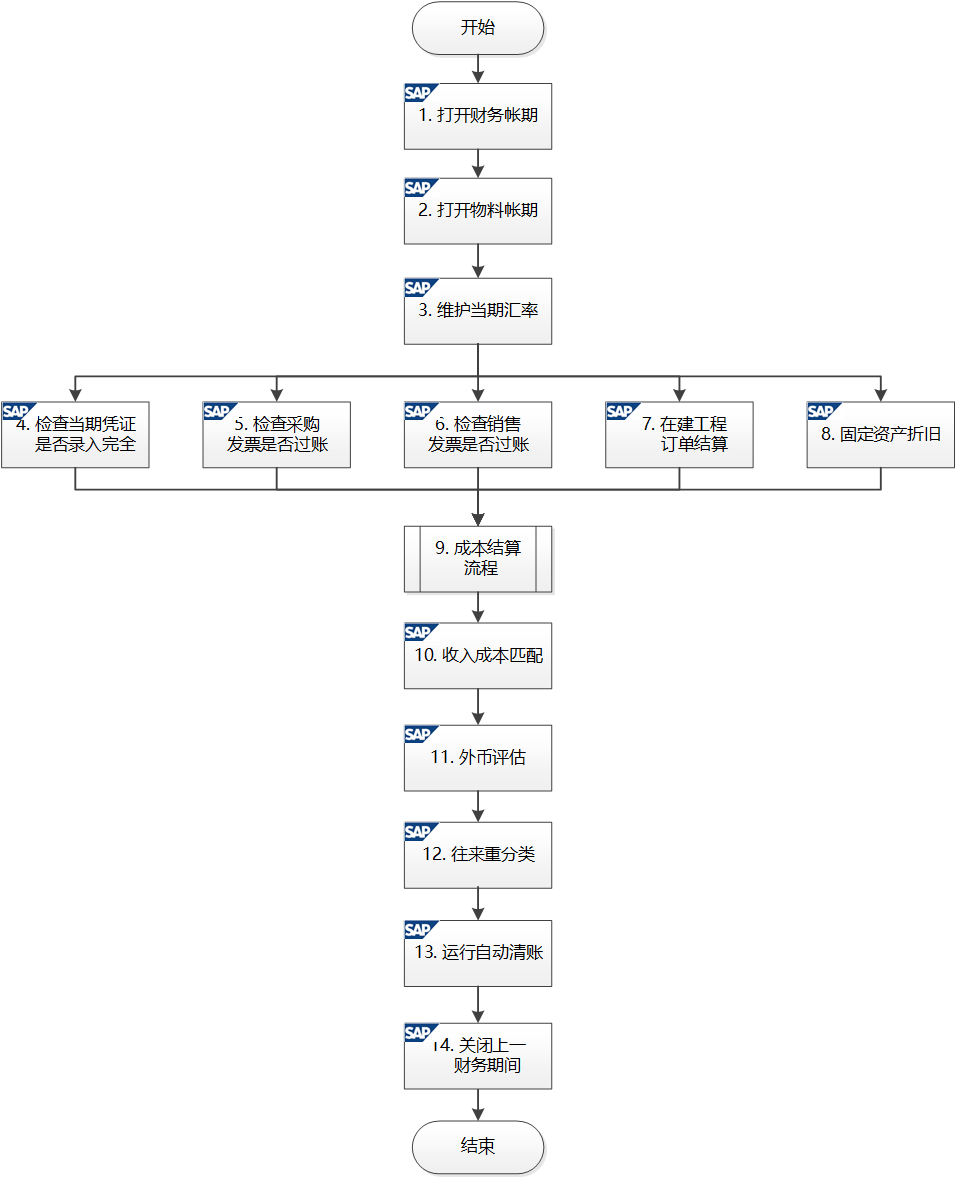
本文给大家介绍一般制造型企业SAP月结的基本步骤,以及每步骤的作用,关于每一步的具体操作、原理、运行结果、如何检查等,我们在《CO成本管理》课程中详细介绍。一般生产型企业的月结流程如下:其中,成本结算流程如下:使用SAP的企业一般是在月初对上月进行月结,通常在月初的3个工作日内完成,不同企业可能有不同的规定,一般集团型...
admin76192024/7/30 10:19:14
1、库存数据这是第一个,也是最为关键的信息,然而许多人并没有认知到它的重要性。库存信息至少包括了以下的内容:1)产品目录某个SKU是哪个产品家族的,类型是什么。简单地说,就是用在什么地方,或是卖给哪些客户。如果是原材料,我们通过BOM来实现控制,按理说是有清晰的原料与成品对应关系,但是在实际情况中并非总是如此。有些原材...
admin68142024/7/30 10:13:47
一、业财一体化平台业财一体化平台是一个集成的解决方案,旨在通过技术整合企业的财务管理和业务流程,实现数据共享、流程自动化和决策智能化。该平台通常包含报账、费用控制、资金管理、电子档案、税务处理等多个模块,通过统一的接口和流程管理,提高企业的运营效率,加强内部控制,优化资源配置,并支持高层管理者做出更精准的经营决策。二、...
admin52162024/7/30 9:21:54
许永硕2024年07月27日16:11北京在2015年左右,曾经受邀做过一次APS的分享,当时关于APS的定义有三种:(1)AdvancedPlanningandScheduling,先进计划和排程;(2)AdvancedPlanningSystem,先进计划系统;(3)AdvancedProductionSchedu...
admin58042024/7/30 9:14:35
VMI,即VendorManagedInventory(供应商管理库存),强调供应链中供应商与客户(如零售商、制造商等)之间的密切合作与协调。VMI是一种以客户和供应商双方都获得最低成本为目标的库存管理策略。本篇对VMI的主要内容进行详细说明和介绍。一、VMI的定义:VMI是一种供应合作型策略,目的在于通过供应商主动管...
admin61052024/7/29 18:36:49
在数字化时代,密码作为保护个人信息和数据安全的第一道防线,其重要性不言而喻。然而,用户忘记密码的情况时有发生。面对这一问题,点晴模切ERP系统等多数系统和服务选择提供密码重置功能,而非直接告知用户原密码。这一设计背后蕴含着深刻的技术和安全考量。本文将从技术视角出发,探讨为何忘记密码时应选择重置密码而非告知原密码。一、密...
admin46662024/7/29 18:10:22
在戴明博士四日谈中,以本实验来解释管理与干预问题。管理人员常因缺乏对系统变异的统计思考方式而对系统进行干预,造成问题越变越离谱。譬如,厂内的管理阶层在品质会议中要求不良率最高的单位提出改善计划或业务会议中要求营业额退步的营业员提出对策。以前学校导师每周对学生评分排名,对退步的学生给与严厉的指责警告(应该还是一样)。但是...
admin72992024/7/29 18:06:49
1、调账忌自作主张会计永远记住,首先要保护好自己,其次才是完成好工作。而擅自做主调账,是把本应该企业承担的风险转嫁到了自己身上。针对调账时不要轻易去调账。哪怕你看到记账有问题,只要不是你经手过的,调整后又对权益或利润有影响的,会计都不要先动。要先请示领导或老板,如果老板或领导不懂财务,向其陈述完想法再去调账,也把调与不...
admin51622024/7/29 18:04:41
在点晴模切ERP系统中,业务类单据是可以设置为自动生成凭证的,即当单据保存或完成工作流审批后即可自动生成凭证,自动生成凭证可以减少会计的重复性工作,降低重复录入导致的错误,实现销售、采购、仓库等部门数据与财务数据一体化管理,让财务人员从繁重的事务性工作中解脱出来,专注事后的数据检查和报表统计工作。销售收款单可以自动生成...
admin68192024/7/29 18:01:43
打开路径:【主菜单】->【销售】->【报表】->【销售汇总表】销售汇总表是综合反映一段时间内销售订单的执行情况,包括订单情况、开票情况、已发货情况、已收款情况。销售汇总表上半部分是某客户总的订单金额、已开票金额、已发货金额、已收款金额,金额都是含税金额。每个客户一行记录。下半部分是显示该客户所有销售订单、销售发票、销售...
admin65492024/7/29 17:59:29
登录网址:https://etax.shenzhen.chinatax.gov.cn/进入后,点击顶部的“我要办税”:点击“开票业务”:选择相应的业务类型,正常情况下应该是的点击“蓝字发票开具”:然后进行相应的操作即可。
admin54112024/7/29 17:29:22
想必很多企业在发展到一定阶段后,都不可避免面临着一个问题:“如何在满足市场需求的同时,最大限度地减少资金占用、降低仓储成本、避免库存积压与损耗呢?”其实这个问题很好回答,本文我想通过带大家了解点晴模切ERP系统(http://moqie.clicksun.cn)的WMS仓库管理功能,教给你们如何有效并精准的帮助企业管理...
admin57482024/7/29 12:11:31
企业ERP系统实施应该是个管理提升项目,而不是一个IT系统开发的技术项目。一一这个道理虽然说了很多年,但是真正能够理解并践行的企业、咨询公司却不多。ERP工程师好找,ERP咨询顾问难寻!企业IT部门或者ERP咨询公司一定要从交付业务价值的角度出发,站在企业高层领导的角度去思考。一把手并不关心技术、方案,TA关心的是结果...
admin46192024/7/26 17:30:24
采购成本如何计算?考虑哪些要素?总成本包括什么成本?......这是很多采购供应人一直困恼问题。本文给采购供应人提供采购成本计算的公式,供大家学习思考。并建议延展公式背后,做系统考虑,最终降低采购总成本。成本分析是成本管理的前提,成本分析又可以分成3个层次:1、价格/成本分析2、采购成本分析3、采购总成本分析①其中价格...
admin62282024/7/26 17:12:26
在采购过程中,数据分析具有极其重要的战略意义,是优化供应链和采购决策的核心大脑。因此做好数据分析,是采购过程中最重要的环节之一。那么如何做好数据分析呢?以下梳理出数据分析的8步流程,以及常见的7种分析思路。在启动数据分析前,最好跟主管或数据经验较丰富的童鞋确认每一步的分析流程。数据分析八流程1、为什么分析首先,你得知道...
admin63382024/7/26 17:10:37
企业设备管理的职能是什么?设备管理人员的职责有哪些?答:生产过程有赖于具有技能的人员利用机械设备将原材料转化为市场需要的产品。因此设备是生产经营的要素。尤其是现代化的生产中,设备日趋复杂化、大型化、自动化、连续化、柔性化、智能化,使得设备成为企业资产的主要成分。PART01企业设备管理的职能工业企业生产的主要手段之一就...
admin62482024/7/26 17:00:28
在《采购附加费用处理方式小结》一文中,对比如采购过程中发生的运费、关税、保险费、装卸费等常见的费用条件总结了SAP中几种处理方式。其中通过条件类型在采购订单计提这种情况适用于比较容易计算的附加费用,通常根据采购价格的一定数量比例进行计算。客户这里遇到这样的业务场景,采购物资时候,费用类型的价格条件是固定金额,例如开模费...
admin63972024/7/26 16:46:34
生产模式有推动式、拉动式和混合型,每种策略都有优缺点,制造商需要根据行业和自身企业的情况,采取合适的方法来保持竞争力,同时快速满足客户的需求。这篇文章会重点探讨拉动式,也就是经典的准时制生产(JustinTime,简称JIT)。1.什么是准时制生产?JIT是一种根据客户订单生产货物的生产策略,生产只有在接到了确定的订单...
admin62242024/7/26 16:45:40
本版面共有 114 页, 2850 篇文章 >> 1 ... 74 75 76 77 78 79 80 81 82 83 84 ... 114
页码:

Copyright 2010-2026 ClickSun All Rights Reserved  粤ICP备13012886号-9  粤公网安备44030602007207号