LOGO 首页 OA教程 ERP教程 模切知识交流 PMS教程 CRM教程 技术文档 其他文档  
 
网站管理员

[点晴CRM客户管理系统]垃圾邮件不垃圾:邮件营销网络推广实战技巧

admin
2012年9月22日 22:34 本文热度 10757

一说邮件营销,很多人肯定想到自己电子邮箱天天收到什么发票等之类的垃圾邮件。其实,邮件营销作为网络推广三大手段之一,具有低成本、高效果的特点,一直是网络营销培训课程中的重点,非常受推崇。


虽然,现在国内由于对邮件营销的认识存在一些误区,造成邮件营销的转化率不高,但其实在国外,邮件营销是转化率奇高的网络推广手段。根据了解,国外有的利用邮件营销推广的卖家其转化率高达70%,而早几年,国内也有很多利用邮件营销迅速致富的成功案例。


菜根谭07年在深圳联泰科技策划运营推客网的时候,由于没有推广经费,在招募推客的时候也主要采用这种方式,积累了一些个人实战心得。


正确认识邮件营销


很多人对邮件营销存在一些认识的误区,认为邮件营销就是制作垃圾邮件。其实,邮件营销分为两种:一为许可式邮件营销,就是用户主动向你订阅邮件,这样就能通过邮件服务器的垃圾邮件过滤,一般也不会进用户的垃圾邮件表里。这种操作,一般你在网站设置邮件订阅功能就行了。


二为垃圾邮件营销,也是我今天要分享的,垃圾邮件只是一个名词,只是相对于许可式邮件来说,说明该邮件并不是用户主动订阅的,并不表示所发的邮件一定是垃圾,当然,这种没有经过用户允许就擅自向他发送邮件的行为肯定是违规的,中国也曾经处罚过。但是菜根谭认为,只要我们发的邮件对目标受众是有价值的内容,那他是不会投诉的。也不存在很大的法律风险。


垃圾邮件营销的流程


将垃圾邮件营销的步骤总结为这几步:


一、收集或购买大量目标受众的电子邮箱地址


二、寻找或开发一款能够群发邮件的软件


三、注册大量的邮箱地址,用来发送


四、策划设计具销售里的邮件内容


五、群发监测,并总结提升(可先小规模群发实验)


现在结合在推广推客网招募推客的实战案例来阐述垃圾邮件营销的一些操作细节,这里讲的是大规模的垃圾邮件,至少也得几十万地址,如果你就几百个邮箱地址,那就算了,你用自己的邮箱,一天都可以发出去。


收集目标对象的邮箱


记住,是目标对象邮箱。如果你做女性群体用品,那就要是该群体的电子邮箱,否则,你对男性或者其他非目标群体发送邮件,不管你的邮件内容策划的多么诱人,都是对牛弹琴,毫无效果,浪费时间精力不说,更有被投诉的风险。所以找到你目标群体并收集邮箱是最重要的。


那怎么收集了?一、你可以找到目标受众在的论坛社区,然后用邮箱抓取工具去抓取邮箱地址,网络上很多这样的软件,免费的收费的都有,你可以比较使用;二、你可以找人购买邮箱地址,网上大量的这样的交易,以前是公开叫卖,自从中央电视台焦点访谈报道后,变半公开了,但是也很容易找到的,并且很便宜,几百块就能买上百万地址,一般他们管这些地址叫“肉鸡”,呵呵。一般来说购买的大量地址里肯定有过期的,或者用户好久没使用的空邮箱,这都很正常,即使50%地址有效,那也很不错的;三、你可以通过展会、线下论坛、杂志等等方式收集,或者和人交换资源,该方式量比较小,但是更精准。


我在推客网的时候,目标受众主要是淘宝和拍拍的掌柜以及一些想兼职又怕麻烦的网络个人创业者,当时主要购买很多类型邮箱地址,然后从中选取了100多万目标群体,另外也用邮箱抓取工具收集了好几万,抓取比较慢的,一台电脑不停工作抓了好些天。截个购买的数据库部分图给看看。


邮件营销数据库目录


群发软件和用来发的邮箱地址


这是垃圾邮件营销的核心。如果你发几百封,那不称为垃圾邮件营销,垃圾邮件营销主要是靠规模取胜。而群发垃圾邮件最重要的就是要绕过邮件服务器的监督,让它监测不到你是用一个邮箱来大规模群发垃圾邮件,否则,一旦发现,先是邮件直接进垃圾邮箱列表,然后封你发送的邮箱,再封你IP,让你这个IP都上不了网,现在公司都公用一个IP,这样你全公司全上不了网,呵呵悲惨吧。


那究竟怎么才能绕过监测了?菜根谭总结了几个关键点:一、不断变化虚拟IP;二、不断变化发送的邮箱地址;三、撰写大量邮箱标题。通过这三者的不断变化来躲避监测,这三者的滚动,能出无数组合,同一IP、同一发送地址、同一标题的概率非常小。我知道你懂的,这三者不是相加的关系,而是相乘的关系,你需要用IP和发邮件的邮箱地址和邮件内容标题的滚动来躲开邮件服务器的监督。


所以,你要寻找或者购买或者开发一款能实现隔段时间自动掉线、然后再自动上线,还要能把发送邮箱不断滚动,还要把接收的目标对象邮箱自动输入滚动,还要把邮件标题自动滚动的群发软件。


那时候在网上寻找实验了很多款,知名的不知名的,他们都号称很牛,但是实验结果很惨,全都不能用。当然,也可能是我没找全或者运气不好,如果你有兴趣,可以找一找,试一试。呵呵,后来技术部门自己开发了一款,虽然界面很栏,但是能用。2010年,我在操作飞洋网络营销项目的时候,技术人员又开发了一款,人家可是花了好长时间,查找了很多资料才开发出来的,不过功能有限。


我当时在操作推客网的垃圾邮件营销的时候,那是以10万地址为基数,每10万就准备5000个发的邮箱地址和20个不同的邮件标题,就这样还被不断封邮箱,一般群发软件低于2000个邮箱地址的时候,就停止发送,增加邮箱进群发软件滚动。


如果你想大规模群发垃圾邮件,而不想进垃圾邮箱,还不想被封的话,你一定需要一款具备这些功能的群发软件和大量注册用来发送的邮箱地址。你还至少需要一台专门发送垃圾邮件的电脑和一根网络宽带专线,我记得我当时操作的时候设置成一台电脑一天发3万封左右,最多发6万封,不过效果下降,封邮箱速度加快。


如果不相信,你大可以试一试。除非你爸是李刚,可以摆平邮件服务器管理机构,否则神马都是浮云。



策划邮件标题和内容


如果你前面准备好了,那可以策划设计邮件内容了。前面说了,标题要很多,我那时候是每发送6万就要准备标题,标题撰写要有冲击力和销售力,否则,用户看都不看内容就删除了,顺便和你说下,邮件标题有很多文字不能用的,被直接禁止过滤掉的,呵呵,你操作了才知道。


一样的邮件内容要有销售力,图文并茂,一般来说,你需要写好几封不同内容,在小规模实验后,看那封效果最好,再大规模发送。邮件内容设计成html形式或者用文字形式,那是必须的,不要设计成一整张图片,更不要用什么动画和flash了,有些邮箱不支持。



奥,差点忘记一个非常重要的环节,一定记得插入一个1像素的监测代码啊,什么邮件到达率、打开率、点击(行动)率、注册(购买)率等等群发效果监测全靠这个小东东了。千万记得啊,否则就是一锅粥,谁都不知道到底效果如何?怎么改进?


邮件营销邮件内容


邮件内容部分截图


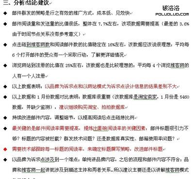
监测总结


这个环节都知道重要,可是很多人都不会做。你可以先设置几个关键点,比如:到达率、打开率、点击率、注册率,这是我当时设计的环节,到达率由技术部负责,其他由我亲自负责。


邮件营销数据检测


邮件营销数据监测


邮件营销数据监测


当时在操作推客网的邮件营销时发送了100多万,招募了5-6千的推客,这是前期的一些数据,后期的数据转化比这要高,因为从各方面各环节都逐步改进完善。


其实,垃圾邮件营销还有很多细节,大家如果有需求亲自操作一遍就能弄清楚。以上只是我个人心得,根据菜根谭了解,好象还有一种其他什么方式可以躲避邮件服务器的监测。因为没操作过,不敢妄言。


该文章在 2012/9/22 22:34:53 编辑过
关键字查询
相关文章
正在查询...
点晴ERP是一款针对中小制造业的专业生产管理软件系统,系统成熟度和易用性得到了国内大量中小企业的青睐。
点晴PMS码头管理系统主要针对港口码头集装箱与散货日常运作、调度、堆场、车队、财务费用、相关报表等业务管理,结合码头的业务特点,围绕调度、堆场作业而开发的。集技术的先进性、管理的有效性于一体,是物流码头及其他港口类企业的高效ERP管理信息系统。
点晴WMS仓储管理系统提供了货物产品管理,销售管理,采购管理,仓储管理,仓库管理,保质期管理,货位管理,库位管理,生产管理,WMS管理系统,标签打印,条形码,二维码管理,批号管理软件。
点晴免费OA是一款软件和通用服务都免费,不限功能、不限时间、不限用户的免费OA协同办公管理系统。
Copyright 2010-2026 ClickSun All Rights Reserved  粤ICP备13012886号-2  粤公网安备44030602007207号