LOGO OA教程 ERP教程 模切知识交流 PMS教程 CRM教程 开发文档 其他文档  
 
网站管理员

一份写给普通人的 DeepSeek 速成指南!快收藏

fangfang
2025年2月24日 11:59 本文热度 4351

今年春节期间,一颗来自杭州的“AI 新星”悄然崛起,它的名字叫 DeepSeek。它就像一道突如其来的闪电,不仅点亮了全球 AI 的夜空,更为开源社区带来了一股神秘的“东方力量”。


随着 DeepSeek 火出圈,越来越多的人开始使用这个 AI 神器。那怎么才能用好它,发挥出它强大的实力呢?


这得从认识它、了解它开始——它就像我们身边博学但有时会不自觉“脑补”的朋友。它可能会自信满满地编造不存在的数据,还会把不相关的信息联系在一起,又或者生成看似合理但实际错误的内容。所以在使用的时候,我们时刻保持警惕,避免错信 AI 的“胡说八道”。


另外,我们也要不断学习“如何与 AI 交流”。毕竟即使强大如 Deepseek 这样的 AI,如果我们说不清楚自己想要什么,它也只能给出模糊不清的答案


今天,我们整理了一份写给普通人的 DeepSeek 速成指南,希望能帮助大家用好这个强大的 AI 神器。


本图由 DeepSeek 指导生成


DeepSeek 到底是如何“思考”的?


如果用一个比喻来描述 DeepSeek,它大概就像是你的一位非常博学多才的朋友,不仅读过浩如烟海的书籍,更神奇的是,他能瞬间在脑海中建立起各种知识之间的联系,然后对你知无不答,答无不尽(当然,违法的事情除外)。这就是现代大语言模型的工作方式,而支撑这种能力的核心,是 2017 年 Google 团队开创的 Transformer 架构。

Transformer 最厉害的本事,就是它的“注意力机制”。打个比方,当你在看一本书时,普通人需要从头读到尾,而 Transformer 就像是一个“超级读者”,能够一眼就找到文本中最关键的信息,并迅速理解它们之间的关联

DeepSeek 在成长过程中仿佛一个求知若渴的学霸,它“阅读”人类积累的海量知识——从枯燥的维基百科到优美的文学作品,从前沿的学术论文到专业的技术文档,通过不断预测句子中缺失的词,逐渐掌握了语言的规律。这个过程与婴儿通过听说来学习母语的过程类似,大模型就是在这样的过程中,慢慢地学会了听到提问去预测并生成我们想要的内容。


不过,DeepSeek 的“思考”方式也有其独特之处,它就像是一位即兴演讲大师,每说出一个词都经过精密计算,既要保证内容连贯,又要富有创意。但正因为这种即兴性,它的回答也会像人类一样,每次都略有不同。有时候可能妙语连珠,有时候也可能词不达意,甚至经常会犯错误,这就是“ AI 幻觉 ”。


其实在 DeepSeek 之前,国外的 ChatGPT、Claude 早已璀璨夺目,而国内的文心一言、通义千问、Kimi 也各放异彩。为什么偏偏是 DeepSeek 在这个春节后来居上惊艳了全球呢?


答案可以用三个关键词概括:硬实力、性价比、开源共享。


实力过硬:AI界的“技术流”高手


DeepSeek 最与众不同的是它的推理脑”。与传统的指令模型相比,DeepSeek 在模型设计上特别强化了推理能力,借助于通过强化学习等先进技术,它更像是一位善于思考的学者,不仅会听懂你说什么,更懂得如何深入思考和创新。


目前,DeepSeek R1 已经成为开源大模型中的“最强王者”,它的实力直追 OpenAI 的王牌选手,也成为了开源阵营中唯一能与闭源豪门“掰手腕”的实力派。


上下滑动,查看更多,DeepSeek R1 对比其他主流模型,图源:作者提供


价格实惠:AI 界的“性价比之王”


DeepSeek 不仅技术出众,而且在成本控制上更是令人叹为观止。通过优化训练方式,他们将 V3 模型的训练成本压缩到了 557.6 万美元——这个数字甚至比不少大模型公司高管的年薪还要低。


这种高效率直接带来了超低价格,现在百万 tokens 的输入只需 4 元,输出仅需 16 元,有人戏称它是“大模型界的拼多多”!


图源:作者提供


开源共享:AI 界的“武林盟主”


在其他大模型出于商业利益考虑,纷纷设置重重壁垒的时候,DeepSeek 选择了完全开放代码,并允许免费商用。这就像一位武林大侠不藏私地公开了毕生绝学,让整个江湖都能借此提升武艺。


这种开放共享的理念引发了全球共鸣。正如网上流传的一句妙语,大概意思是:“2025 年的魔幻现实:我们在公益组织(OpenAI)那里买到了月付 200 美元的模型,却在量化机构那里得到了免费开源的 AI 。”


如何真正用好 DeepSeek?


和 AI 打交道的核心关键在于“沟通”。AI 就像是一个被蒙住眼睛的天才,它懂很多,但无法直接感知这个世界。只有通过我们的描述,它才能理解现实世界的样子。


这就好比你在给一个从未见过大海的人描述海浪的声音。如果你说“哗啦哗啦”,对方可能理解成下雨的声音;如果你说“像是无数巨大的丝绸在空中抖动”,画面感就完全不一样了。同样的,和 AI 交流就需要这样的“描述力”。 


与 AI 沟通,提示词就是你的“表达能力”。就像学习一门新语言,这种能力需要不断练习才能提升。即使是像 Deepseek 这样强大的 AI,如果我们说不清楚自己想要什么,它也只能给出模糊不清的答案


还有一点特别重要,AI 的“幻觉”问题。它就像是一个博学但有时会不自觉“脑补”的朋友。它可能会自信满满地编造不存在的数据,还会把不相关的信息联系在一起,又或者生成看似合理但实际错误的内容,所以我们要做 AI 幻觉的“执剑人”,时刻保持警惕。


换句话说,AI 是一个强大的工具,但工具的使用效果取决于使用者的能力。通过不断练习和保持警惕,我们才能真正发挥AI的价值,同时避免掉入“幻觉”的陷阱。


那么,如何用好这个“AI 神器”呢?给大家分享几个技巧。


1

常规提问模版


过去和 ChatGPT 这样的指令模型对话时,我们常常会使用很复杂的提示词模板。但 DeepSeek 不太一样,它更像一个擅长思考的伙伴,反而是简单清晰的表达方式效果更好。


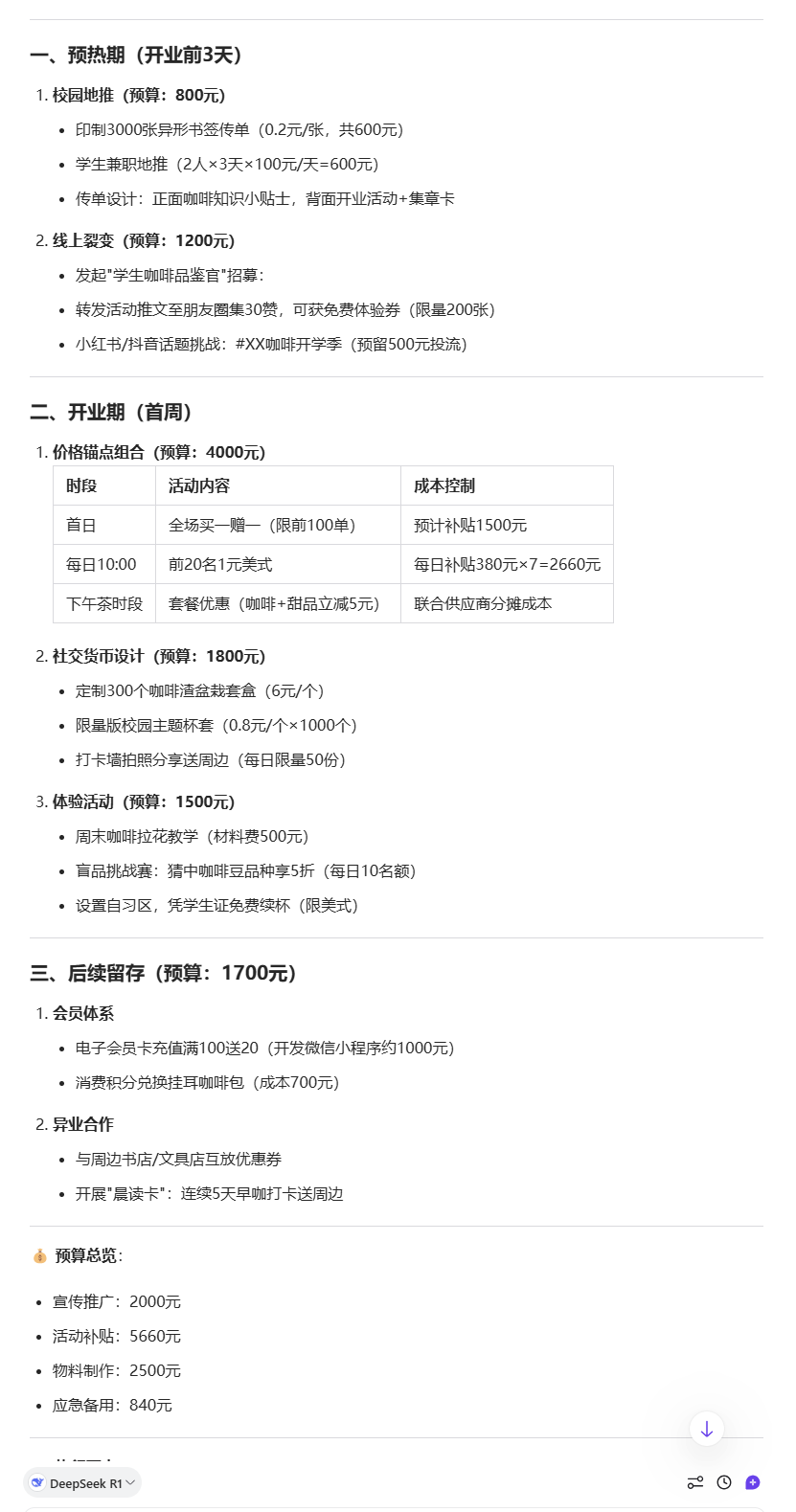
非常推荐这个简单但超级实用的“四步提问法”:背景 + 任务 + 要求 + 补充。举个例子:


【背景】我是一家新开的咖啡馆店主;

【任务】需要一份开业促销方案;

【要求】预算1万元内,主要面向大学生群体;

【补充】我们店铺位于大学城,主打精品咖啡。


这个方法的妙处在于:


背景信息让 AI 理解你的处境;

具体任务明确你的需求;

限制条件指明关键要求;

补充说明添加重要细节。


这样提问不仅能让 DeepSeek 更好地理解你的需求,还能避免它理解偏差或者回答跑题。这就像和一个聪明的朋友交谈,你把情况说清楚了,他自然能给出更有针对性的建议。


记住,和 DeepSeek 对话,不需要太多花哨的技巧,保持简单清晰才是王道。它的推理能力很强,只要你把需求说明白,它就能理解你的意图,并给出令人惊喜的回答。


实操展示


先来看错误示范:


提问:写一个店铺开业促销的方案。


输出结果:


上下滑动查看更多,图源:作者提供


再来看正确示范:


提问:我是一家新开的咖啡馆店主,需要一份开业促销方案。预算1万元内,主要面向大学生群体。我们店铺位于大学城,主打精品咖啡。


输出结果:


上下滑动查看更多,图源:作者提供


2

分解复杂任务


现阶段 AI 由于上下文,模型能力等问题,其实在处理复杂任务的时候时常会出现“偷懒”这种情况,这种时候就需要我们帮 AI 拆解任务


接下来用写一篇“远程办公的未来发展”的文章为例,告诉大家怎么一步步指导 AI 完成高质量写作。


第一步:让 AI 写出大纲


示例:“我想写一篇关于'远程办公的未来发展'的文章,请你帮我列出一个详细的大纲,包含引言、3~4 个主要论点,以及结论部分。每个主要论点下需要包含 2~3 个具体的小节。”


第二步:让 AI 根据大纲完善第一部分的内容


示例:“基于上面的大纲,请帮我详细展开引言部分。需要包含以下几点:远程办公的现状介绍、为什么这个话题现在很重要、文章将要讨论的主要方向。请用生动的例子和数据支持,语言要流畅自然。”


第三步:让 AI 根据大纲继续分批输出后面几部分的内容


示例:“请继续完成大纲中的第一个主要论点部分。请确保内容与引言自然衔接,并且要有具体的案例支持。每个小节建议 300~400 字左右,注意段落之间的过渡。如果涉及数据,请明确标注来源。”


第四步:让 AI 检查文章内容错误,核对信息


示例:“请仔细阅读整篇文章,重点检查:


1)文章中提到的数据和事实是否准确;

2)各部分之间的逻辑关系是否通顺;

3)是否存在前后矛盾的观点;

4)专业术语使用是否准确。如发现问题,请具体指出并给出修改建议。”


第五步:让 AI 阅读生成文章,并对文章进行优化


示例:请从以下几个方面优化这篇文章:


1)增加文章的可读性,使用更生动的类比和例子;

2)优化段落之间的过渡,使文章更流畅;

3)检查并改进文章的语言表达,避免重复和冗长;

4)适当添加一些新的见解或观点,使文章更有深度。请逐段进行修改,并说明每处修改的原因。


3

连续提问技巧


不要指望 AI 能一次性完成你想要的内容,在使用 AI 时要调整好心态,把它当作一个博学但经验尚浅的实习生。它知识面很广,但需要你的引导才能交出令人满意的作业。


比如上面写的咖啡店的开业方案,刚产出的第一版肯定是不符合我们的需求,需要通过继续提问的方式让它优化内容,直到符合我们的要求


以上面咖啡店开业方案为例,DeepSeek 写的第一版方案没有很好地突出“大学生”这个目标客群。这时候,别急着否定,而是可以这样继续对话:


方案的整体框架不错,但我觉得还可以更贴近大学生群体。能否从以下几个方面优化:

- 如何根据大学生的学习、社交需求设计店内空间?

- 考虑到学生的消费能力,怎么设计更有吸引力的价格策略?

- 能否结合期末季、社团活动等校园节点设计营销活动?


就像是在指导实习生,告诉他具体需要改进的方向。DeepSeek 会基于这些新的信息,对方案进行调整。


如果修改后的方案还不够完善,可以继续提问:


方案更有针对性了,不过我觉得在这些方面还可以再细化:

- 能否加入一些适合学生群体的会员积分制度?

- 如何利用社交媒体吸引年轻客群?

- 考虑到学生群体的作息特点,营业时间是否需要调整?


这个过程就像是在进行一场头脑风暴,每一轮对话都在帮助方案变得更加完善。关键是要:


1. 保持耐心,不期待一步到位

2. 给出明确的优化方向

3. 循序渐进,一个方面一个方面地改进

4. 及时总结和归纳,确保方向正确


4

巧用不同 AI


每个 AI 就像是一个性格迥异的助手,了解他们的特长,才能让他们在最合适的岗位上发光发热。


比如说,DeepSeek R1 就像是一个思维缜密的战略顾问。给它一个任务,它会从各个角度深入思考,不仅完成你要求的内容,还会主动发现和补充你可能忽略的细节。特别是在做方案规划时,它总能给出令人惊喜的完整思路。


但是,当涉及到文学创作时,DeepSeek 就像是一个过分热情的作家,特别喜欢堆砌华丽的修饰语,有时反而影响了文章的整体效果。这时候,性格相对克制的 Claude 就能派上用场,它的文字更加简洁优雅,更适合处理需要文学性的任务。


知道谁更适合做什么,才能让团队发挥最大效能。同样,在使用 AI 时也是一样,根据任务性质选择最合适的“助手”,往往能事半功倍。


名称

用途

特点

ChatGPT

文案撰写,思路整理,知识答疑,情感陪伴

文字略显生硬,几乎没有短板,但长板也不突出

Claude

长文撰写,代码生成,思路整理

生成中文内容最优质的 AI,几乎没有 AI 味

DeepSeek

长文撰写,代码生成,数学运算,思路整理

非常适合思路整理和方案,中文语言优美,擅长诗词,但 AI 幻觉略大

豆包 AI

多模态分析,日常辅助办公,情感陪伴

集成功能齐全,适合日常工作使用,作为情感陪伴也非常不错

Recraft

图片生成

专业的AI图片生成工具,出图质量高

Midjourney

图片生成

画质质量高,可玩性强

Whisk

图片生成

谷歌出品的图片工具,可以根据人物和场景生成不同图片,图片质感好

可灵 AI

图片、视频生成

目前最先进的视频生成工具之一,视频生成质量高

海螺 AI

语音、视频生成    


生成语音质量高,速度快,还免费

表格:自己设计的


该文章在 2025/2/24 11:59:56 编辑过
关键字查询
相关文章
正在查询...
点晴ERP是一款针对中小制造业的专业生产管理软件系统,系统成熟度和易用性得到了国内大量中小企业的青睐。
点晴PMS码头管理系统主要针对港口码头集装箱与散货日常运作、调度、堆场、车队、财务费用、相关报表等业务管理,结合码头的业务特点,围绕调度、堆场作业而开发的。集技术的先进性、管理的有效性于一体,是物流码头及其他港口类企业的高效ERP管理信息系统。
点晴WMS仓储管理系统提供了货物产品管理,销售管理,采购管理,仓储管理,仓库管理,保质期管理,货位管理,库位管理,生产管理,WMS管理系统,标签打印,条形码,二维码管理,批号管理软件。
点晴免费OA是一款软件和通用服务都免费,不限功能、不限时间、不限用户的免费OA协同办公管理系统。
Copyright 2010-2026 ClickSun All Rights Reserved  粤ICP备13012886号-2  粤公网安备44030602007207号