LOGO OA教程 ERP教程 模切知识交流 PMS教程 CRM教程 开发文档 其他文档  
 
网站管理员

DeepSeek单条视频100万+播放:拆解可复制的爆款文案公式

fangfang
2025年2月10日 17:6 本文热度 10258

前两天,我刚建的视频号,出了个小爆款。靠着DeepSeek的热点,0投放,完成了单条视频百万播放、近8万转发、直接带来1.6万粉丝增长
一个礼拜前,我刚刚下载了剪辑软件,还用不明白操作。春节几天,新号变黄V,惊喜完成起号
那为啥要写这个文章?不是我在得瑟,而是爆了之后,太多新朋友、老朋友来问我:你到底咋搞的?教教我?
这,我实在没法一个个去回复,不如就专门做一篇拆解。再有人问我,就直接发文章给他吧~
这个拆解,我准备做个有趣的形式:我自己先用我的短视频公式来拆解、然后再让DeepSeek也来分析一下,这条视频的成功因素、以及可复制的爆款结构。
除了爆款结构的拆解之外,我也会分享一下,这个视频的全文字稿,以及我用DeepSeek拆短视频,所用到的提示词。如果对你做内容,有些启发,或者找到了可以借鉴的点,可以点个赞、来个转发~
Jimmy营销公式
,赞1.4万

Jimmy营销公式:本人拆解
其实整个视频的文案结构,我都是按照我自己研究的短视频公式来写的。这个公式我一直在用,也帮不少IP拿到了结果。这次我自己第一次开视频号,也算是在热点的加持下,佐证了一波这个模型的有效性。我先上模型👇
知识IP爆款口播短视频:(标签文案+吸睛文案)+牵制文案+(观点文案+论证文案+金句文案)+结尾文案+指令文案
我自己是研究公式的,所以我写短视频文案,也是用公式把这8个文案结构,做成表头。把「写内容」变成了「填内容」,而不是像写随笔一样,想到哪写到哪。
接下来,就按照这个模型,来拆解一下我自己的短视频内容(黑字为口播稿、红字为拆解逻辑)。

吸睛文案:Deep Seek的提示词,学会这一句就够了。(①标签文案,指的是点名目标用户。但这条视频,我没有特别注明,因为我默认所有人在这个时段都关注DeepSeek;②吸睛文案/黄金3秒:流量词——DeepSeek,捷径心理——学会一句就够了)

牵制文案:这条极简提示词,一共十几个字,一分钟就可以搞定,点赞收藏,不管是IP写内容,还是打工人做策划,都能让你秒杀所有人,从外行变专家(这里有四点:①多加一句话,拉完播,让用户更想听完;②告知只有十几个字,把学习门槛拉低;③提高覆盖客群,IP和打工人都适用;④中间提醒点赞收藏;⑤最后包装价值、展示收获——秒杀所有人,从外行变专家)

观点文案:这个提示词就是:角色基因+特殊期望+反向顾虑+细节延展(①展示结构,让用户知道有1234个词,如果对主题感兴趣,不会听个20秒就划走;②直接给公式,满足干货感的同时,看得懂但不确认细节,想继续听;③熟悉又陌生,知道提示词要写角色、写期望,那基因是啥、特殊是啥)

观点1:角色基因,指的是我们不需要像以前传统提示词那样,写个两三百字,比如你是一个有10年经验的写作专家,专精于营销领域,巴拉巴拉。而是要用一些带有明确基因的专属词,比如比如00后、Z时代。(①对标传统AI,提供新知;②直接给操作方案,不复杂)

作证1:为什么?因为DeepSeek有丰富的语料库,他知道什么叫Z时代,他知道他们的需求,他们的特点,以及他们的风格,这个就是角色基因。(给作证,不是我自己瞎说——语料库)

观点2:第二个是特殊期望,就是你不要写给我一条奶茶店的营销话术,而是你能不能去发现一个特殊场景,以此去激发DeepSeek 的灵感和创意。比如给我写一个让00后会疯狂转发的、印在奶茶包装上的文案。如果你能想到这样的场景,把它放入你的特殊期望,你会发现它给你的答案会比传统AI高个十倍百倍不止。(提供新知识——1个之前没想到的问法:印在奶茶包装上的文案)

这里还有一个关键技巧,就是不管是角色还是期望,你都一定要使用一些情绪词,比如说让宝妈尖叫的XXX,或者你是一个美妆行业的黑话专家,这些听起来不太正经的词,在传统AI里面可能是很少见的。(提供新知识:情绪词——好记好用)

作证2:但DeepSeek很喜欢这些词,因为它是基于思维链强化学习,自动补全任务场景。(给作证,不是我自己瞎说——思维链)

金句:你给个线头,它就能帮你织出整件毛衣!(金句加深印象,触发点赞)

知识点3+作证3:接下来是反向顾虑,也就是你不想让它干什么,或者你怕出现什么。因为DeepSeek 有非常强大的推理能力,所以他会从你的顾虑中去反向推断,帮你排除所有错误答案。(给作证,不是我自己瞎说——推理能力)

知识点4+作证4:最后一个是细节延展,这个延展可以是输出风格,也可以是输出形式,比如请用董宇辉的语气给我写一个直播稿,或者用执行方案的形式输出你设计的策划内容,DeepSeek都会给你一个惊艳的答案(简单举例,给用户可以直接上手尝试的方法)

案例:举个简单的例子:你是懂Z时代的心理咨询师,要给被催婚的女生做科普,要让她们理解婚姻不是必选项,但是也别让家长觉得被冒犯,用韩剧《黑暗荣耀》台词风格来写(直接给案例,让用户能“直接抄”,同时用户可能想再听一遍,触发完播)

结尾文案:其实简单来说,传统AI更像是你的一个员工,你要事无巨细的告诉他工作的每一步应该如何处理,他才能输出给你一个相对标准的答案,但是推理型的DeepSeek ,更像是一个24小时的咨询顾问,你需要给的不是指令,而是精准的描绘出你的需求场景,它会拆解你的问题,思考它背后的商业背景,然后进行逻辑推演,最后从巨量的知识库中找到答案。(①升华式结尾,从“操作方案”上升到“DeepSeek的定位”;②用金句+对比,在结尾画龙点睛,让用户觉得有道理,增强对视频的好感——该点赞了)

指令文案:所以,如果我们还在用原来那套提示词,就是限制了它的发挥,快转发给你最好的朋友、同事,一起用起来吧。(①新老AI对比,让用户觉得——原来如此;②发出指令,引导用户转发。很多时候你没说,用户就真的忘了转发)

最后还有一点,这个不是我刻意为之,但我确认肯定有效果,就是:保留一些缺陷,让用户在评论区指出/讨论。

1、我录制这条视频的时候,比较随意,是手拿着录的,所以画面有各种抖动;

2、我上个月刚开的号,之前没有短视频剪辑的经验,背景音乐有点吵

这两个点,在评论区被很多人嘲讽。反而却因为这些,与内容本身无关的缺陷,引起了用户的互动:有人表示同意,说我视频很烂;有人帮我说话,说人家观点好就可以了。

所以如果你能想到一些方式,让用户在评论区聊起来、甚至吵起来,也会对你的播放,有很大的影响。

还有一些文案之外的维度,比如:封面设计如何让人看到就想点进去(因为你的封面会出现在微信推荐和朋友圈),发布时候的#标签写什么,视频画面头顶的那行字怎么写能拉停留。就不做过多解释,参考这条视频应该能了解个大概。

以上,就是从我自己维度,做的内容拆解。这个公式还有非常多的细节,我专门写过一篇营销公式的文章,给你分享。

*特别说明:这里分享的结构,更多是针对「知识类/观点类/科普类」的短视频口播,如果是故事类、剧情类短视频的博主,可能不太适用,特此说明,以免误人子弟。


DeepSeek拆解:

接下来,我把我这条视频的逐字稿,直接投喂给了DeepSeek,让它来拆解一下,这条视频背后的爆款结构,给大家分享。我用的提示词是👇

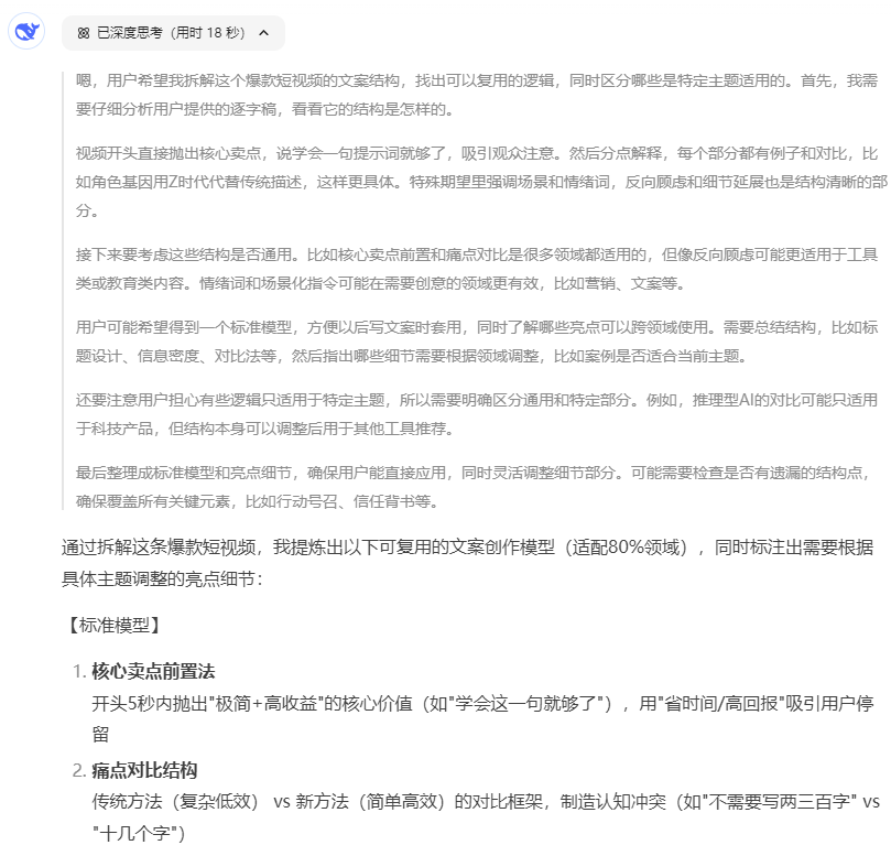
你是一个短视频领域的文案大师,最懂如何拆解爆款短视频背后的文案结构和逻辑。我给你发送一条短视频口播文案的逐字稿,这条短视频在全网播放量超过百万,并收获了非常高的转发和点赞,并且带来了1万多的粉丝。我想让你帮我拆解一下,这条短视频背后的爆款逻辑,其中有什么样的结构、特点、风格、细节,是可以总结出来的,给我自己写短视频文案来进行参考。但我怕有些逻辑是仅适用于它这条短视频的主题和领域的,我无法复用,所以希望你把这点也能考虑进去。最后用一个【标准模型+亮点细节】的形式来发送给我,让我之后写短视频文案可以直接用,收获更高的流量。

以下,是DeepSeek的回复,分享给大家:

不得不说,DeepSeek不愧为刚刚崛起的华人之光,中国红客联盟一起保护的对象。这种推理型大模型给出的答案,与之前的AI相比,确实有很大提升。
最后想说的是,不管是我自己的短视频公式、还是DeepSeek的拆解,说实话,都很难简单只凭一个框架,去复制另一个百万播放的视频。我这条爆款,更多的还是因为热点抢的早、运气好,以及多重因素的叠加。
那为啥还要去分析、总结、提炼这样的营销公式呢?
因为科学的思维:就是不断在成功和失败的案例中,慢慢找到背后的逻辑和规律。
用被验证过的公式、框架、模板,可能无法让你「一步登天」,但一定可以「走在靠近成功的路上」。
然后,用自己的创意和灵感,作为肥料。
静待花开。


该文章在 2025/2/10 17:06:53 编辑过
关键字查询
相关文章
正在查询...
点晴ERP是一款针对中小制造业的专业生产管理软件系统,系统成熟度和易用性得到了国内大量中小企业的青睐。
点晴PMS码头管理系统主要针对港口码头集装箱与散货日常运作、调度、堆场、车队、财务费用、相关报表等业务管理,结合码头的业务特点,围绕调度、堆场作业而开发的。集技术的先进性、管理的有效性于一体,是物流码头及其他港口类企业的高效ERP管理信息系统。
点晴WMS仓储管理系统提供了货物产品管理,销售管理,采购管理,仓储管理,仓库管理,保质期管理,货位管理,库位管理,生产管理,WMS管理系统,标签打印,条形码,二维码管理,批号管理软件。
点晴免费OA是一款软件和通用服务都免费,不限功能、不限时间、不限用户的免费OA协同办公管理系统。
Copyright 2010-2026 ClickSun All Rights Reserved  粤ICP备13012886号-2  粤公网安备44030602007207号