[点晴模切ERP]SAP R/3系统—PP生产计划模块(Production Planning)
|
admin
2023年11月16日 22:15
本文热度 5950
|
SAP PP(Production Planning)模块是SAP系统中的生产计划模块,主要用于规划和控制企业的生产活动。以下是SAP PP模块的主要内容、功能和特点:1、生产计划:制定和管理生产计划,包括销售和运营计划、需求管理、长期计划和短期计划等。2、物料需求计划(MRP):根据销售订单、预测需求和库存情况,自动生成物料需求计划,以确保所需物料的及时供应。3、生产订单管理:创建和管理生产订单,包括订单的发布、调度、跟踪和结算等。4、生产执行:监控和管理生产过程,包括工序管理、物料移动、质量控制和产量记录等。5、计划工序:管理生产中的工序和工作中心,包括工序的排程、资源分配和工时计划等。6、产品配置:支持根据客户需求进行产品配置和变体管理,以满足不同的市场需求。1、生产计划与控制:通过集成销售和运营计划、需求管理和物料需求计划,实现生产计划的准确规划和控制。2、生产订单管理:创建和管理生产订单,跟踪订单的执行情况,确保按时交付产品。3、物料需求计划:根据销售订单、预测需求和库存情况,自动生成物料需求计划,确保物料供应的及时性和准确性。4、工序管理:管理生产中的工序和工作中心,进行工序的排程、资源分配和工时计划,确保生产过程的顺利进行。5、质量管理:支持质量控制和质检计划,跟踪产品质量,确保产品符合质量标准和客户要求。6、成本控制:监控生产成本,包括原材料成本、人工成本和制造费用等,以实现成本的控制和优化。1、集成性:SAP PP模块与其他SAP模块(如销售和分销、物料管理、质量管理等)紧密集成,实现信息的共享和流程的无缝协同。2、灵活性:SAP PP模块提供灵活的配置选项,可以根据企业的需求进行定制和调整,适应不同行业和组织的要求。3、实时性:SAP PP模块提供实时的数据和报告,帮助企业及时了解生产状况、库存情况和生产成本等关键指标。4、可追溯性:SAP PP模块支持对生产过程和产品的追溯,记录和跟踪关键信息,以满足合规要求和质量管理的需求。1、销售和运营计划:根据市场需求和销售预测,制定销售和运营计划,确定生产计划的目标和时间表。2、物料需求计划:根据销售订单、预测需求和库存情况,自动生成物料需求计划,确定所需物料的数量和时间。3、生产订单管理:根据物料需求计划,创建生产订单,并进行订单的发布、调度和跟踪。4、生产执行:监控和管理生产过程,包括工序管理、物料移动、质量控制和产量记录等。5、成本控制:跟踪生产成本,包括原材料成本、人工成本和制造费用等,进行成本控制和优化。6、质量管理:进行质量控制和质检计划,确保产品符合质量标准和客户要求。7、交付和结算:根据生产订单的完成情况,进行产品的交付和结算。
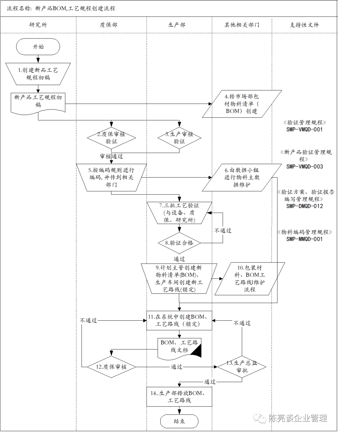
新产品BOM、工艺路线创建流程:



点晴模切ERP更多信息:https://moqie.clicksun.cn,联系电话:4001861886
该文章在 2023/11/16 22:15:48 编辑过